Step into my creative world!

Project Overview

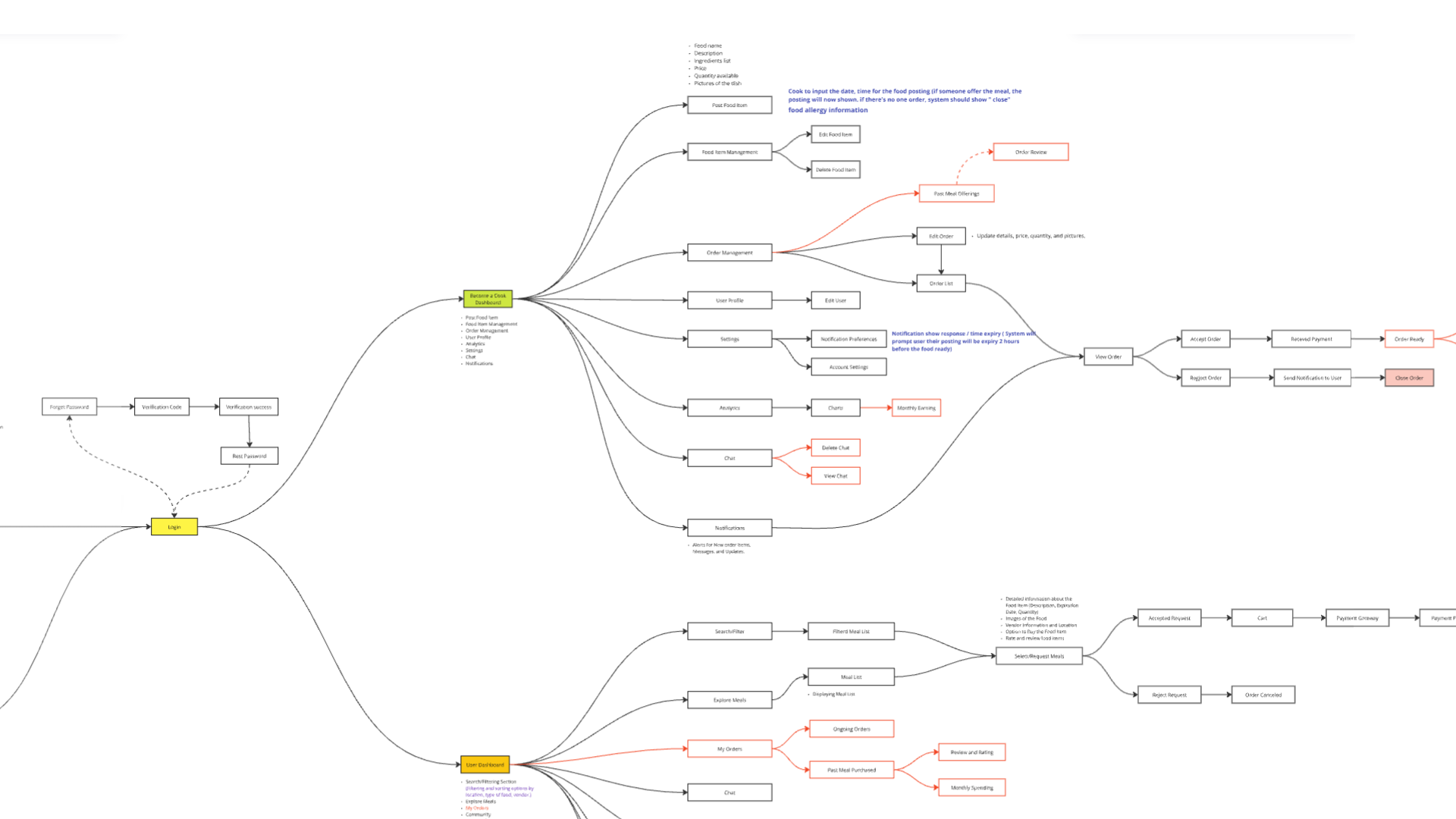
Sharea Diet is a health & wellness app in the nutrition industry that enables users to share foods with others, fostering community support through an easy-to-use, visually consistent, and engaging mobile experience.

Country: Australia

Industry: Health & Wellness

Design Challenges

The challenge was balancing clear presentation of complex diet data with intuitive navigation, while keeping visual consistency. Ensuring users remain motivated and engaged through the app required thoughtful design that supports both functionality and aesthetic appeal.

Design Outcomes

The app features a seamless, visually cohesive interface that simplifies diet management. It improves user engagement by making nutritional information accessible and motivating, successfully supporting users in maintaining healthy habits aligned with the app’s goals.